Digital Transformation is all about reinventing your business model that empower your employees, engage your customers, transform your products and optimizing the operations. Keeping up with the pace of innovation and using emerging technologies to achieve business goals is the principal objective of the Digital Transformation. Digital Transformation requires speed, DevOps enables seamless collaboration among teams that reduce gaps between groups and FastTrack your release to market. This article talks about how you can leverage Azure DevOps to support speed and agility in your software development while in Digital Transformation.
Digital Transformation and DevOps
Digital Transformation is a series of micro-revolutions, and it starts with Small. Start with small, build trust, move forward. In this digital era, the foundation of everything is, of course, software. Great products are the key differentiator in this market.
Every successful product needs a great vision, successful strategy and faster execution. When it is all about speed and quicker implementation, Agile software delivery is the key. Because, it helps organizations innovate faster, build a rapid prototype, incorporate quick changes and gets new software in the hands of users sooner. It requires much collaboration across the team, and That’s where DevOps plays a vital role as it automates and speeds the software delivery. It brings your process, people and product on the same page.

DevOps is not new, and it’s not a technology shift. It’s just a mind shift to adopt the speed of agility – It helps everyone in your organization to talk in the same language.
Digital Transformation requires speed and agility. DevOps enables seamless collaboration among teams that reduce gaps between groups, with a set of tools that help manage faster execution starting from planning, building, deployment, delivery, and monitoring: Digital Transformation and the need for Continuous Development and Continuous Delivery. DevOps is the key player here.
Azure DevOps and Your Digital Transformation
Azure DevOps has everything you need to build your software product from envisioning to put in into end users’ hands. The Azure hosted DevOps services can enable your end to end product delivery with excellent traceability across the teams. Azure DevOps provides you the ability to plan your project using agile tools, manage your source code using several code repositories, automate your build and release using highly scalable build and release pipeline, manage your test plan and automate your test case execution. All in all, an end to end traceability dashboard for Business users, developers, and other project team members.
Continuous Integration (CI) and Continuous Delivery (CD) are the keys to Digital Transformation
Overall the process of Continuous Integration (CI) & Continuous Delivery (CD) capabilities allows us to establish an end-to-end delivery platform that enables rapid development & deployment and Operations (DevOps) of software system repeatedly with minimal manual work. Other process helps in traceability and Continuous Feedback & Monitoring that enable the sustainability of the solution.

Above diagrams show a typical cycle for Continuous Integration (CI) & Continuous Delivery (CD) using Azure DevOps. With different tools, where the developer writes code in Visual Studio, or Visual Studio Code or any other IDE, push it into source code repository such as TFVC, Subversion or Git, Azure DevOps Pipeline trigger the builds and deploy to Azure App services.
Inside Azure DevOps
When we start looking inside Azure DevOps portal, it has 6 significant services that span across and helps in Application Lifecycle Management. Every service is integrated to support the robustness and speed of software development. Not every team member needs to be involved in every area of services. However, if you are the technical stakeholder, product owner, architect and responsible for the product, you must know every service offered by the Azure DevOps and how to leverage them to fast-track your software development.

Overview
While “Overview” comes as the first in the list, possibly this could be the last element as part of the setup you need to configure. Azure DevOps Overview provides you the real-time insights of the project including Team’s burndown, capacity, defect tracking, Automated Build, and Deployment results, or anything that needs tracking for your software development.

The primary purpose of the Overview section to create an executive dashboard for different project stakeholders.

The over section supports highly Customizable, highly-configurable dashboards to your teams with the flexibility to share information, monitor progress and trends, and improve your team collaboration and visibility across stakeholder. Additionally, the overview section supports creating Wiki pages for the project to produce any documentation that is relevant to your project.
Boards
Azure DevOps Boards, from where the action starts. To deliver value to your end user faster you need proven agile tools to plan, create and track your work items across your team. All ideas, stories and business requirements for your products needs to be captured here.

Azure boards help you to track work with Kanban boards and in backlogs. Once you have work items created in the form of epics, features, user stories, and task, you can complete your sprint planning based on available capacity.

You can track items in Kanban boards, and review the details with the team during Scrum discussion and take necessary action on them. This is where typically we manage and track our daily efforts as a team, and which drives the overall progress towards the end result.
Cross Team Collaboration using Azure DevOps
In the era of the digital revolution, when we want to build software in speed, things must run on parallel. While one team focusing on Software development, others may work on backend infrastructure setup or designing a new Hardware. End of the day, it has to be planned and linked in a way that everyone has the visibility on each other timeline and also with the dependency.

Azure DevOps boards support cross-team visibility, where you can track multiple teams sprints together and drive your project plan. You can configure the delivery plan in Azure DevOps, and then follow the visibility of various teams in a collective milestone. Read More.
Repos
Repos manages the source code for your software development team. Azure DevOps provides extensive Git repository. Apart from that, it supports various other source control such as TFVC, Git Enterprise, Subversion, etc. Once the source code is pushed, you can start configuring branches, tags and pull request. All these are very crucial for rapid development.

Once developers create pull request with their changes for respective branches, you need to configure the individual build and release that will initiate the Continuous Integration (CI) and Continuous Delivery (CD).

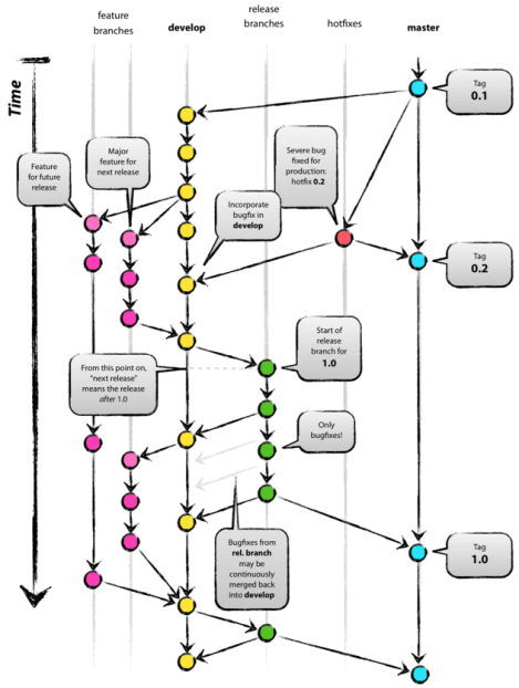
Successful branching strategies are also very crucial for development team for a rapid release, manage hotfixes and incorporate Overall branching depends from group to group, however typically every developer creates their feature branch, then push the changes to dev branch using pull request, and finally, it merges in master. Azure DevOps help all this configuration of code branches and managing.
You will find several articles and post around git branching strategies; however, the one I will highly recommend reading is from Vincent Driessen, A Successful Git Branching Model. It shows how you can manage your repository branching from small scale to large scale team. Following is the reference image from the same articles.

Pipelines
Azure DevOps Pipelines takes a crucial role in the fast track of your development. When we talked about CI/CD, it all orchestrated by the DevOps Pipeline. Many organizations have their own DevOps Engineers who manage this critical part of the development cycle, many cases, your development team can own this part as well. Irrespective of who is leading the Azure Pipeline, setting up the Continuous Integration and Continuous Delivery of your code is vital for quick delivery.

Overall the process of Continuous Integration (CI) & Continuous Delivery (CD) capabilities allows us to establish an end-to-end delivery platform that enables rapid development & deployment of software system repeatedly with minimal manual work.

Once the code is pushed and Pull request is approved, a build gets triggered in the DevOps build pipeline. This pipeline gets the latest code from the configured branch and uses the configured build agent to build the source code. Once build is successful, the build artifacts pushed into a drop location, and it triggers a deployment using Release pipeline in the targeted deployment environment.

Quick Tip : Bring your own Git Repository Code to Azure DevOps Project
Verifying your code integrity is critical at every stage of code change, you can review the code, associated work items, and other rules during the approval of pool request. The CI/CD will only trigger post the PR is approved.

Multi-Environment Deployment
As part of your automation of Build and Release, you can configure the deployment of multiple environments, be it Dev, Staging, Production or even multiple production environments. Azure DevOps allows us to configure different environments and we can configure rules set to deploy on the specific environment with a different set of triggers and approval.

You can track and monitor all release and deployment in Realtime either from Azure DevOps pipeline or from the Overview Dashboard if it is configured.

Building a Sustainable Solution
Build and Release pipeline provide several additional tasks and extension. Some of them are extremely helpful, such as Sonar Cloud Extension for Azure DevOps. Sonar eliminates bugs and vulnerabilities in your code. You can integrate sonar cloud as part of your release pipeline and ensure your development team adherence with code quality.

In a nutshell, the DevOps pipeline is the core for your engineering team who manage the software build and release in scale.
Test Plans
End of the day, the only thing is matter is quality. Controlling and managing your product quality throughout the development cycle and along with multiple releases is another essential aspect of agile development. Azure DevOps provides Test Plans suite to manage your test cases, test plan and automate your test cases.

Azure DevOps support creating a different set of Configuration and Parameters to test multiple environments.

To avoid constant effort and fast track the release, we focus on Test Automation. Azure DevOps has excellent support on integrating several Test Automation Framework, such as Selenium, Coded UI, etc. You can build your test automation framework, combine it with Azure DevOps pipeline and execute them as soon as your build is released. This automatically tests the integrity of your build.

Test results, defects, issues can be easily logged, and a summary visualization can be configured in the Overview section for quick review.
For a high-volume traffic web sites, or for an API Level you can create automated load testing configurable load for multiple regions.
Artifacts
Azure DevOps Artifact is your private development repository for packages. If you are into product development, and your team builds several NuGet or npm package, DevOps Artifacts is something you must use. It helps a lot where there are a lot of shared standard custom packages in use in the.

You can manage your private Nuget, maven and npm packages and integrate them with Visual Studio or Visual Studio code for reference. The feed can also be configured with your DevOps pipeline.
DevOps is all about collaboration
With that, we covered almost all the main pillars of Azure DevOps starting from Azure Boards to Artifacts. When you talk about Digital Transformation, or even building rapid development of software in scale, each and every pillar are equally important. Azure DevOps Overview helps with executive dashboard and Real-time trends for your project. Azure Repos, Pipeline and Artifacts are hearts for the engineering team, whereas Azure Boards are the natural bridge between the business and engineering team, where requirements are transformed into the task and implemented as per code.
Step by Step Guide – Azure DevOps Setup for Your Project
If you want to implement in the step by step what we discussed so far, you may read one of my existing posts – “DevOps for Bots – Rapid Development, Continuous Integration and Delivery (CI/CD) with Azure Bot Service & Visual Studio Team Services (VSTS)” where I took a lap around creating a bot using Azure Bot Services and setting up your own Continuous Integration(CI) and Continuous Delivery(CD) pipelines from Dev. environment to production. We have also explored how to set up a gated build to validate and merge changes to master branch as a branch policy through a Pull Request and link it with Continuous Integration (CI) build definition to prepare a package for releasing it to different environments
Azure DevOps Project as Azure Services – Fast Track your Setup
Azure DevOps Project makes it very easy to get started on Setting up code repo, build, and deployment with Azure. Just by using a few quick steps, DevOps Project set you up to everything you need for developing, deploying and monitoring your app on Azure. When we create a DevOps Project in Azure, it provisions all required Azure resources, set up Git code repository with the sample template, configure the Application Insights and set up a continuous delivery pipeline to deploy the services. It also allows you to monitor all your project related information including code commits, build, deployments from an integrated dashboard.

The dashboard has several menu options included – Project Home Page, Repository, Build Pipeline, Release Pipeline, etc. You can click on them to deep dive into specific resources, or you can click on particular resources section, for instance, if you select the Code under repository, it will take you to VSTS Team code repository. Read complete Post from – Daily .NET Tips
Azure DevOps Project is a great way to start building your CI/CD pipelines for projects by following few steps. Once the necessary things are set up, you can customize your solution as needed.
Digital Transformation at Scale using Azure DevOps
When we talk about digital revolution as part of the transformation, it’s not limiting to a particular language, platform or limited set of tools. Digital Transformation required scale, and that can support any language, any platform with any set of tools. Azure DevOps has support for almost everything no matter what platform, languages or tools you are using.
Consider an example of containerization. A container always makes things easy for build and deployment in scale. Following architecture, the diagram shows a Container CI/CD using Jenkins and Kubernetes on Azure Kubernetes Services (AKS). AKS helps to orchestrate the deployment of the building of the container using Jenkins, with Git as a source code repository. By setting up a continuous build to produce your container images and orchestration, you can increase the speed and reliability of your deployment. Everything can be achieved via Azure DevOps in an integrated environment.

Azure DevOps for Enterprise Mobility
Enterprise Mobility solution is the trends for the new era of transformation. Every industry is moving towards cross-platform application development. Be it Windows, iOS, Android or even Mac OS, for quick releases you need a strategy for app development and releases. Azure DevOps has fantastic support that covers the 360-degree cycle for enterprise application development. You can manage your code in Azure Repos, and then push application packages to Visual Studio App Center using CI/CD Pipelines.

Visual Studio App Center contains different distribution group, which can push the packages to the respective users as configured. App center also has Diagnostics and Analytics centers, which help you track and monitor app usages, crashes, and other analytics reports.

App Center also supports configuring your Automated Test cases for your mobile application, leveraging which you can quickly speed up your mobile application testing.
Making it Collaborative with Microsoft Teams
Microsoft Teams is one of the collaborative tools used across organizations. Different Project Team may have different Teams group created. You can integrate Azure DevOps Services with Microsoft Team, that can bring following updates in your team channel.
- Work item updates
- Pull requests
- Code commits
- Builds
- Release deployments and approvals
This will help push information to the team’s fasters using notification and channel post.
Some of the images are referred from Azure DevOps Services tutorial for representation purpose. Refer to the Azure Devops documentation for detailed features of Azure DevOps and follow @AzureDevOps at Twitter for quick updates. Featured image from pexels.com.
Summary
Azure DevOps has everything you need to build your software product from envisioning to put in into end users’ hands. The Azure hosted DevOps services can enable your end to end product delivery with high traceability across the teams. Digital Transformation requires speed; Azure DevOps enables seamless collaboration among organizations that reduce gaps between groups and FastTrack your release to market. Do share your thoughts on how you are using Azure DevOps in your software development.

3 comments